Políticas de tratamiento de la información de Vavilco SAS
En cumplimiento dela Ley 1581 de 2012 y sus decretos reglamentarios, Vavilco S.A.S en calidad deresponsable del tratamiento de los datos personales de los titulares quereposan en sus bases de datos, han adoptado estas Políticas de Tratamiento dela Información para garantizar que la recolección y tratamiento que se hace delos datos personales se ajuste las disposiciones legales vigentes.
Estas Políticas están dirigidas a:
Los clientes, empleados, contratistas, proveedores, y accionistas de Vavilco S.A.S
Encargados del tratamiento de los datos en nombre y representación de Vavilco S.A.S
Información del Responsable del tratamiento de los datos:
Vavilco S.A.S
Dirección: Cra 7B No. 124 97
Nit: 800.182.204-8
Teléfono: 6204886
Correo: gerencia@vavilco.com
Normatividad aplicable:
El documento se rige por las disposiciones establecidas en la Ley 1581 de 2012 “Por la cual se dictan disposiciones generales para la protección de datos personales”, y en el Decreto 1074 de 2015 “Decreto Único Reglamentario del Sector Comercio, Industria y Turismo”.
Las políticas tendrán aplicación a los datos personales que se encuentren registrados en las bases de datos de clientes, prospectos, empleados, contratistas, proveedores y accionistas de Vavilco S.A.S
Vigencia de las Bases de Datos:
Vavilco S.A.S tratará los datos personales durante el término de 20 años o durante el tiempo que sea necesario para el cumplimiento de obligaciones legales o contractuales.
Principios de la Ley 1581 de 2012:
De acuerdo a la Ley 1581 de 2012 artículo 4, el tratamiento de datos personales por parte de los Responsables se regirá por los siguientes principios:
Principio de legalidad en materia de tratamiento de datos: El tratamiento de los datos personales hecho por Vavilco S.A.S se sujeta a las disposiciones establecidas en la Ley 1581 de 2012 y las normas que la modifiquen o reglamenten.
Principio de finalidad: El tratamiento de los datos personales por parte de Vavilco S.A.S obedece a la finalidad informada a los Titulares de la información por medio de estas políticas.
Principio de libertad: El tratamiento de datos personales por parte de Vavilco S.A.S o sus encargados se hará con la autorización previa, expresa e informada por parte del Titular. Los datos personales no podrán ser obtenidos o divulgados sin previa autorización, o en ausencia de mandato legal o judicial que releve la autorización previa del titular.
Principio de veracidad o calidad: La información sujeta a tratamiento será veraz, completa, exacta, actualizada, comprobable y comprensible. No debe hacerse el tratamiento de datos parciales, incompletos, fraccionados o que induzcan a error.
Principio de transparencia: Vavilco S.A.S garantizará el derecho de los titulares a obtener información acerca de la existencia de los datos personales que le conciernan.
Principio de acceso y circulación restringida: El tratamiento de los datos personales sólo puede hacerse por las personas autorizadas por el titular. Los datos personales, salvo la información pública, no podrán estar disponibles en internet u otros medios de divulgación o comunicación masiva, salvo que el acceso sea técnicamente controlable para brindar un conocimiento restringido a sus titulares y terceros autorizados.
Principio de seguridad: Vavilco S.A.S adoptará las medidas técnicas, humanas y administrativas necesarias para garantizar la seguridad de los datos objeto de tratamiento, en particular para evitar su adulteración, pérdida, consulta, uso o acceso no autorizado o fraudulento.
Principio de confidencialidad: Todas las personas que intervengan en el tratamiento de datos personales que no tengan la naturaleza de públicos, están obligadas a garantizar la reserva de la información, inclusive después de finalizada su relación con alguna de las labores que comprende el tratamiento, pudiendo sólo realizar suministro o comunicación de datos personales cuando ello corresponda al desarrollo de las actividades autorizadas en la ley.
Derechos que le asisten a los Titulares de la Información:
De conformidad con lo establecido por el artículo 8 de la Ley 1581 de 2012 el titular de los datos personales tiene derecho a:
Conocer, actualizar y rectificar sus datos personales frente a los Responsables del Tratamiento o Encargados del Tratamiento. Este derecho se podrá ejercer, entre otros frente a datos parciales, inexactos, incompletos, fraccionados, que induzcan a error, o aquellos cuyo Tratamiento esté expresamente prohibido o no haya sido autorizado;
Solicitar prueba de la autorización otorgada al Responsable del Tratamiento salvo cuando expresamente se exceptúe como requisito para el Tratamiento.
Ser informado por el Responsable del Tratamiento, previa solicitud, respecto del uso que le ha dado a sus datos personales;
Presentar quejas ante la Superintendencia de Industria y Comercio en el caso en que haya una violación por parte de los Responsables del Tratamiento, de las disposiciones de la Ley 1581 de 2012, el Decreto 1074 de 2015 y otras normas que los modifiquen, adicionen o complementen.
Revocar la autorización y/o solicitar la supresión del dato cuando en el Tratamiento no se respeten los principios, derechos y garantías constitucionales y legales. La revocatoria y/o supresión procederá cuando la Superintendencia de Industria y Comercio haya determinado que en el Tratamiento el Responsable o Encargado han incurrido en conductas contrarias a esta ley y a la Constitución;
Acceder en forma gratuita a sus datos personales que hayan sido objeto de Tratamiento.
Datos Personales Recolectados:
Base de Datos Clientes: Nombre y Apellido; Identificación; Lugar de expedición de la cédula; Fecha de Nacimiento; Lugar de Nacimiento; Correo electrónico; Estado civil; Profesión; Cargo/Ocupación; Empresa; Dirección empresa; Teléfonos; Dirección residencia; Información financiera; Tipo de inmueble; Valor total; Subsidio; Crédito; Entidad; Valor desembolsado.
Base de Datos Prospectos: Nombre y apellido; Número de celular; Correo electrónico.
Base de Datos Empleados: Nombre; Apellido; Teléfono; Dirección ; Nombre acudiente; Teléfono acudiente; Firma; Cargo; Fecha de ingreso; Cédula; Formatos capacitaciones; Evaluaciones de inducción; Calificaciones de evaluaciones; Certificados cursos; Certificado entrenamiento; Exámenes médicos ocupacionales; Fotografía; Entrega de elementos de protección personal; RH; Número de identificación; Fecha de nacimiento; Lugar y fecha de expedición documento; Sexo; Estado Civil; e-mail; Profesión u oficio; Dirección residencia; Antecedentes Académicos; Beneficiarios para afiliación; Datos hijos; Antecedentes Laborales; Concepto médico ocupacional; Cuenta bancaria; Certificados académicos; Salario; Días vacacione; Liquidaciones; Préstamos; Incapacidades.
Base de Datos Proveedores: Nombre Representante Legal; Cédula representante legal; Correo Electrónico; Teléfono.
Base de Datos Contratistas: Nombre; Apellido; Teléfono; Dirección ; Nombre acudiente; Teléfono acudiente; Firma; Cargo; Fecha de ingreso; Cédula; Formatos capacitaciones; Evaluaciones de inducción; Calificaciones de evaluaciones; Certificados cursos; Certificado entrenamiento; Exámenes médicos ocupacionales; Fotografía; Entrega de elementos de protección personal; RH
Accionistas: Nombre; Cédula de Ciudadanía, Porcentaje de Participación.
Tratamiento y finalidad de los datos personales recolectados:
Tratamiento de los datos: De conformidad con lo dispuesto en la Ley 1581 de 2012 y el Decreto 1074 de 2015, los responsables recolectan los datos personales de clientes, prospectos, empleados, contratistas, proveedores y accionistas para almacenarlos, usarlos, transmitirlos y en general proceder con su tratamiento para dar cumplimiento a las finalidades que se mencionan a continuación.
Finalidad de la Autorización: El Tratamiento de los datos personales de los Titulares se llevará a cabo por parte de Vavilco S.A.S y los encargados que designe, con las siguientes finalidades:
Base de Datos Clientes:
Contacto para el ofrecimiento de bienes y servicios > Envío de publicidad
Contacto para la firma de los documentos derivados de la adquisición de los bienes ofrecidos > Desarrollo de actividades de mercadeo e invitación a eventos
Gestión y cobro de cartera > Contacto para el envío de información derivada de la relación contractual o comercial
Transmisión y/o transferencia de información a la compañía Fiduciaria en ejecución de contratos de fiudcia mercantil > Consultar las listas restrictivas e informativas nacionales e internacionales de lucha contra el lavado de activos, financiación del terrorismo y generar los reportes que al respecto sean requeridos por las autoridades competentes
Transmitir los datos personales a servidores ubicados en los Estados Unidos de Norteamérica, Canadá, a países latinoamericanos y europeos y cualquier otro país para los fines del tratamiento autorizado o para propósitos de almacenamiento y/o servicios de hosting o cloud computing (computación en la nube) que Vavilco contrate o requiera
Base de Datos Prospectos:
Contactar para el ofrecimiento de bienes y servicios > Envío de publicidad
Base de Datos Empleados:
Realizar todos los trámites necesarios para la contratación de personal > Dar cumplimiento a las obligaciones legales y contractuales derivadas de los contratos de trabajo o de relaciones legales y/o contractuales
Desarrollo de exámenes médicos y psicológicos para la vinculación y desvinculación > Afiliación a seguridad social, caja de compensación familiar y demás obligaciones legales
Consultar las listas restrictivas e informativas nacionales e internacionales de lucha contra el lavado de activos, financiación del terrorismo y generar los reportes que al respecto sean requeridos por las autoridades competentes > Cumplimiento de normas de Seguridad Salud en el Trabajo
Transmitir los datos personales a servidores ubicados en los Estados Unidos de Norteamérica, Canadá, a países latinoamericanos y europeos y cualquier otro país para los fines del tratamiento autorizado o para propósitos de almacenamiento y/o servicios de hosting o cloud computing (computación en la nube) que Vavilco contrate o requiera
Base de Datos Proveedores:
Contacto para la adquisición de bienes y servicios > Ejecución y control de la prestación de los servicios contratados
Envío de información a entidades gubernamentales en cumplimiento de obligaciones legales > Contacto para el envío de información derivada de la relación contractual con ocasión de la adquisición de bienes y/o servicios
Consultar las listas restrictivas e informativas nacionales e internacionales de lucha contra el lavado de activos, financiación del terrorismo y generar los reportes que al respecto sean requeridos por las autoridades competentes > Transmitir los datos personales a servidores ubicados en los Estados Unidos de Norteamérica, Canadá, a países latinoamericanos y europeos y cualquier otro país para los fines del tratamiento autorizado o para propósitos de almacenamiento y/o servicios de hosting o cloud computing (computación en la nube) que Vavilco contrate o requiera
Base de Datos Contratistas:
Control para el ingreso de empleados de contratistas a las instalaciones > Elaboración de Carnets para el personal de los contratistas que deben entrar a las instalaciones
Cumplimiento de normas de Seguridad Salud en el Trabajo > Transmitir los datos personales a servidores ubicados en los Estados Unidos de Norteamérica, Canadá, a países latinoamericanos y europeos y cualquier otro país para los fines del tratamiento autorizado o para propósitos de almacenamiento y/o servicios de hosting o cloud computing (computación en la nube) que Vavilco contrate o requiera
Base de Datos Accionistas:
Control de accionistas > Dar cumplimiento de obligaciones legales
Autorización:
Autorización: Vavilco S.A.S ha dispuesto de los mecanismos necesarios para obtener la autorización de los titulares, con el fin de poder verificar el otorgamiento de dicha autorización.
Autorización para el tratamiento de datos sensibles: Se entiende por datos sensibles aquellos que afectan la intimidad del Titular o cuyo uso indebido puede generar su discriminación, tales como aquellos que revelen el origen racial o étnico, la orientación política, las convicciones religiosas o filosóficas, la pertenencia a sindicatos, organizaciones sociales, de derechos humanos o que promueva intereses de cualquier partido político o que garanticen los derechos y garantías de partidos políticos de oposición, así como los datos relativos a la salud, a la vida sexual, y los datos biométricos. La recolección de estos datos se hará informando el carácter facultativo de la respuesta a las preguntas que le sean hechas al tratarse de datos Sensibles.
Metodología para recolectar la autorización. Los Datos son recolectados por Vavilco S.A.S de la siguiente forma:
Datos personales de Clientes:
Personalmente: En la sala de ventas por los asesores de ventas y suministrada por cada comprador.
Datos de Prospectos:
Mediante el diligenciamiento de formularios en páginas web o redes sociales
Mediante el diligenciamiento de formularios en sala de ventas.
Datos Personales de Empleados:
Las autorizaciones para el tratamiento de los datos de los empleados se hace una vez inicie el proceso de evaluación de candidatos.
Datos Personales de Proveedores:
Al momento de recibir las ofertas comerciales por parte de un proveedor, por medio del formato denominado “Formato Autorización para el Tratamiento de Datos Personales de Proveedores”.
Datos Personales de Contratistas:
Una vez el contratista inicia sus actividades en los proyectos de la compañía.
Datos personales de Accionistas:
Por medio del formulario de autorización para el uso de datos personales de accionistas.
Procedimientos para el ejercicio de los derechos de los titulares:
En caso que el titular de los datos personales, sus causahabientes o apoderados, quieran ejercer consultas oreclamos ante Vavilco S.A.S, deberán seguir el procedimiento que se enuncia a continuación:
Canales de Atención:
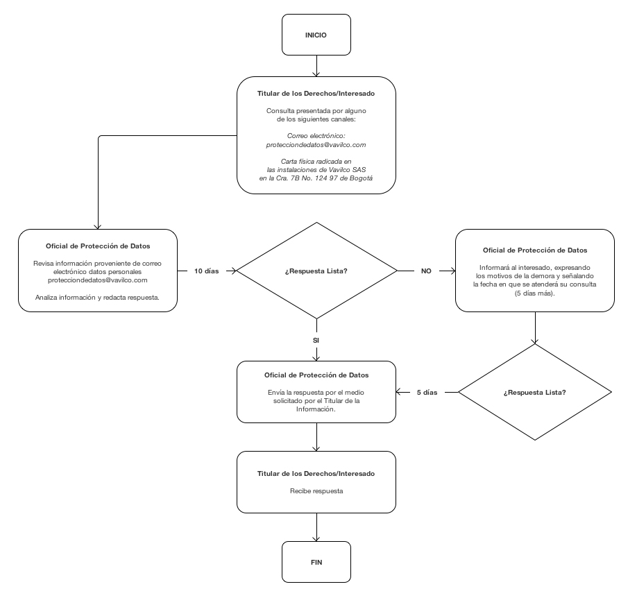
Correo electrónico: protecciondedatos@vavilco.com
Carta física radicada en las instalaciones de Vavilco S.A.S
Procedimiento Atención de Consultas:
El titular del dato personal o sus causahabientes, podrán consultar la información personal que repose en las bases de datos en las que Vavilco S.A.S actúe como responsable o encargado de la información conforme el siguiente procedimiento:
El Titular de los datos personales tiene derecho a consultar la información que reposa en las bases de datos, dirigiendo una solicitud a la empresa por medio de cualquiera de los canales establecidos en el numeral 10.1 de las políticas de tratamiento.
La Consulta deberá indicar el sentido de la solicitud, proporcionando la información suficiente para identificar al titular de los datos o la persona facultada por la ley para el efecto, y dirigiendo la solicitud al Oficial de Protección de Datos de la empresa.
Todas las solicitudes de consulta que se hagan a Vavilco S.A.S deberán ser atendidas en un término máximo de diez (10) días hábiles contados a partir de la fecha de recibo de la misma. Cuando no fuere posible atender la consulta dentro de dicho término, se informará al interesado, expresando los motivos de la demora y señalando la fecha en que se atenderá su consulta, la cual en ningún caso podrá superar los cinco (5) días hábiles siguientes al vencimiento del primer término.
Procedimiento Atención de Reclamos:
El Titular o sus causahabientes que consideren que la información contenida en las bases de datos en las que Vavilco S.A.S actúa como responsable o encargado de la información, debe ser objeto de corrección, actualización o supresión, o cuando adviertan el presunto incumplimiento de cualquiera de los deberes contenidos en la ley 1581 de 2012, podrán presentar un reclamo, siguiendo el siguiente procedimiento:
El Titular de los datos personales tiene derecho a presentar reclamos, dirigiendo una solicitud a la empresa por medio de cualquiera de los canales establecidos en el numeral 10.1. de las políticas de tratamiento. La solicitud, deberá contener como mínimo la siguiente información: I) El nombre, domicilio e identificación del titular; II) Los documentos que acrediten la identidad o la personalidad de su representante;III) La descripción clara y precisa de los hechos y los datos personales quedan lugar a presentar la reclamación; y IV) La documentación que pretenda hacer valer con la reclamación.
Si Vavilco S.A.S, considera que el reclamo se presentó de forma incompleta, requerirán al interesado dentro de los cinco (5)días siguientes a la recepción del reclamo para que subsane las fallas.Transcurridos dos (2) meses desde la fecha del requerimiento, sin que el solicitante presente la información requerida, se entenderá que ha desistido del reclamo.
Una vez Vavilco S.A.S, reciba el reclamo con el lleno de los requisitos, lo incluirá en sus bases de datos y lo identificará con una leyenda que diga “reclamo en trámite” y el motivo del mismo, en un término no mayor a dos (2) días hábiles, contados a partir del día siguiente ala fecha de su recepción. Dicha leyenda se mantendrá hasta que el reclamo sea decidido.
El término máximo para atender el reclamo será de quince (15) días hábiles contados a partir del día siguiente a la fecha de su recibo. Cuando no fuere posible atenderlo dentro de dicho término se informará al interesado antes del vencimiento del referido plazo los motivos dela demora y la fecha en que se atenderá su reclamo, la cual en ningún caso podrá superar los ocho (8) días hábiles siguientes al vencimiento del primer término.
En caso de que se solicite la supresión delos datos, esto implicará la eliminación total o parcial de la información personal de acuerdo con lo solicitado por el titular en los registros, archivos, o bases de datos. La supresión de datos no aplicará en los casos en que Vavilco S.A.S cuente con una obligación legal que no se lo permita, o en los casos en que el titular de la información mantenga una obligación legal o contractual con la entidad.
Rectificación y actualización: Cuando los reclamos tengan por objeto la rectificación o actualización, el titular deberá indicar las correcciones a realizar y aportar la documentación que avale su petición.
Supresión: La supresión de datos personales se realiza mediante la eliminación total o parcial de la información personal según lo solicitado por el titular, no obstante lo cual los responsables podrán negarse a la misma cuando el titulartenga un deber legal o contractual de permanecer en la base de datos.
Revocación: La autorización otorgada por los titulares podrá ser revocada en cualquier momento mediante solicitud escrita al correo electrónico protecciondedatos@vavilco.com dirigido al Oficial deProtección de Datos. No obstante lo anterior, los responsables podrán negarse a la misma cuando el titular tenga un deber legal o contractual de permanecer en la base de datos.
Deberes de VAVILCO SAS:
Deberes: En cumplimiento de lo establecido en el artículo 17 de la Ley 1581 de 2012 Vavilco S.A.S tiene los siguientes deberes:
Garantizaral Titular, en todo tiempo, el pleno y efectivo ejercicio del derecho de hábeasdata;
Solicitar y conservar copia de la respectiva autorización otorgada por el titular;
Informardebidamente al Titular sobre la finalidad de la recolección y los derechos quele asisten por virtud de la autorización otorgada;
Conservarla información bajo las condiciones de seguridad necesarias para impedir su adulteración, pérdida, consulta, uso o acceso no autorizado o fraudulento;
Garantizarque la información que se suministre al Encargado del Tratamiento sea veraz,completa, exacta, actualizada, comprobable y comprensible;
Actualizarla información, comunicando de forma oportuna al Encargado del Tratamiento,todas las novedades respecto de los datos que previamente le haya suministradoy adoptar las demás medidas necesarias para que la información suministrada aeste se mantenga actualizada;
Rectificarla información cuando sea incorrecta y comunicar lo pertinente al Encargado delTratamiento;
Suministraral Encargado del Tratamiento, según el caso, únicamente datos cuyo Tratamientoesté previamente autorizado de conformidad con lo previsto en la ley 1581 de2012;
Exigiral Encargado del Tratamiento en todo momento, el respeto a las condiciones deseguridad y privacidad de la información del Titular;
Tramitarlas consultas y reclamos formulados en los términos señalados en la Ley 1581 de2012 y en estas políticas;
Informaral Encargado del Tratamiento cuando determinada información se encuentra endiscusión por parte del Titular, una vez se haya presentado la reclamación y nohaya finalizado el trámite respectivo;
Informara solicitud del Titular sobre el uso dado a sus datos;
Informara la autoridad de protección de datos cuando se presenten violaciones a los códigos de seguridad y existan riesgos en la administración de la información de los Titulares;Cumplirlas instrucciones y requerimientos que imparta la Superintendencia de Industria y Comercio.
Cumplirlas instrucciones y requerimientos que imparta la Superintendencia de Industriay Comercio.
Deberes de los Encargados:
Deberes: En cumplimiento de lo establecido en el artículo 18 de la Ley 1581 de 2012, quienes actúen comoEncargados del tratamiento, se encuentran en la obligación de dar cumplimiento a los siguientes deberes:
Garantizar al Titular, en todo tiempo, el pleno y efectivo ejercicio del derecho de hábeas data;
Conservarla información bajo las condiciones de seguridad necesarias para impedir su adulteración, pérdida, consulta, uso o acceso no autorizado o fraudulento;
Realizar oportunamente la actualización, rectificación o supresión de los datos en los términos de la ley 1581 de 2012.
Actualizarla información reportada por Vavilco S.A.S del Tratamiento dentro de los cinco(5) días hábiles contados a partir de su recibo;
Tramitarlas consultas y los reclamos formulados por los Titulares en los términos señalados en la ley 1581 de 2012;
Adoptar un manual interno de políticas y procedimientos para garantizar el adecuado cumplimiento de la Ley 1581 de 2012, en especial, para la atención de consultas y reclamos por parte de los Titulares;
Registrar en la base de datos las leyenda "reclamo en trámite" en la forma en que se regula en la Ley 1581 de 2012;
Insertar en la base de datos la leyenda "información en discusión judicial"una vez notificado por parte de la autoridad competente sobre procesos judiciales relacionados con la calidad del dato personal;
Abstenerse de circular información que esté siendo controvertida por el Titular y cuyo bloqueo haya sido ordenado por la Superintendencia de Industria y Comercio;
Permitir el acceso a la información únicamente a las personas que pueden tener acceso a ella;
Informara la Superintendencia de Industria y Comercio cuando se presenten violaciones alos códigos de seguridad y existan riesgos en la administración de la información de los Titulares;
Cumplirlas instrucciones y requerimientos que imparta la Superintendencia de Industria y Comercio.
Oficial de Protección de Datos:
Designación del Oficial de Protección de Datos: Vavilco S.A.S ha designado a DIRECTOR DE COMPRAS dela Compañía como Oficial de Protección de Datos. El Oficial de Protección dedatos será la persona responsable de la atención de peticiones, consultas yreclamos ante la cual el titular de la información puede ejercer sus derechos aconocer, actualizar, rectificar y suprimir el dato y revocar la autorización. Debe nombrarse el Oficial de Protección de datos. Se sugiereincluir en el perfil del cargo el rol de Oficial de protección de datos.
Seguridad de la Información:
Vavilco S.A.S implementará las medidas técnicas, humanas y administrativas necesarias para otorgar seguridad a los registros objeto de tratamiento, con el fin de impedir la posibilidad de adulteración, pérdida, consulta, uso o acceso no autorizado o fraudulento.
Publicación:
El presente política estará a disposición de los titulares de la información y encargados de la información en la página web https://www.vavilco.com/politicas-de-privacidad y a solicitud del interesado en medio físico en las instalaciones de la Compañía.
Vigencia:
La política de tratamiento se encuentra en vigencia a partir del 15 de agosto de 2016.
Versión:
El presente documento corresponde a la versión No.2.0 de las Políticas de tratamiento de información con fecha 21 de mayo de 2024.